
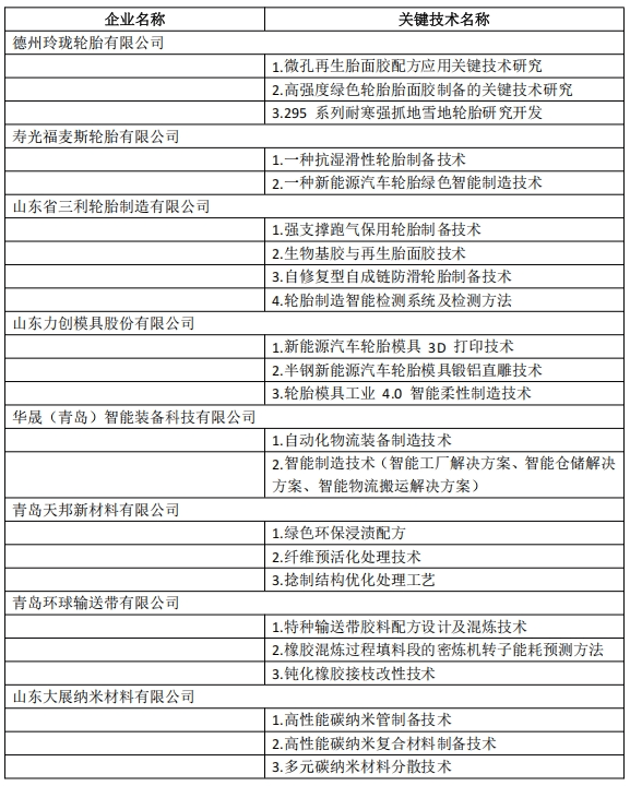
“一企一技术” 研发中心,是企业在所处行业着力突破关键核心技术、抢占科技战略制高点的重要创新平台。它承载着开展技术研发、促进成果转化、推动产学研合作以及培养创新人才等关键使命,在企业技术创新体系中占据核心地位。
山东省工信厅要求,入选企业要进一步加大研发投入力度,加强关键核心技术研发、技术成果转化、产学研合作和创新人才培养等工作,不断提高自主创新能力和核心竞争力,助力先进制造业强省建设。

“一企一技术” 研发中心,是企业在所处行业着力突破关键核心技术、抢占科技战略制高点的重要创新平台。它承载着开展技术研发、促进成果转化、推动产学研合作以及培养创新人才等关键使命,在企业技术创新体系中占据核心地位。
山东省工信厅要求,入选企业要进一步加大研发投入力度,加强关键核心技术研发、技术成果转化、产学研合作和创新人才培养等工作,不断提高自主创新能力和核心竞争力,助力先进制造业强省建设。
电话:0535-6678862 传真:0535-6680489 邮箱:cnrubb@163.com 地址:山东省烟台市青年路30号